根据教育部、财政部发布《关于实施中国特色高水平高职学校和专业建设计划的意见》和教育部《关于开展职业教育示范性虚拟仿真实训基地建设工作的通知》、《职业教育示范性虚拟仿真实训基地建设指南》等文件要求,结合《滁州城市职业学院虚拟仿真实训基地建设任务书》整体建设目标,滁州城市职业学院护理专业群虚拟仿真实训中心建设项目,公开向社会征集设计方案,欢迎有资质、有能力的单位参与,现将有关事宜公告如下:
一、项目简介
1.项目名称:护理专业群虚拟仿真实训中心
2.项目建设地点:
护理学院B3楼的四楼东实训区,建筑面积约750 m2(室内600m2+过道大厅公共区域150 m2)。
3.项目建设资金:
护理专业群虚拟仿真实训基地建设预算资金499万,已通过学校2024年预算。
二、建设目标
护理专业群已立项2023年度省级“双高计划”高水平专业群项目,建设“产教融合实训基地建设共享‘理实一体’生命健康服务虚拟仿真智慧实训中心”是建设方案中的预期成果之一,拟逐步推进虚拟现实、增强现实、人工智能等新基建建设,构建“虚实结合”的实践教学基地,打造区域共享、产教融合、科教融汇的国内一流虚拟仿真实训服务平台,解决信息化教育教学资源缺乏的现状。项目建设注重与岗位技能、人才培养方案和职业培训方案等对接。
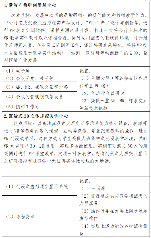
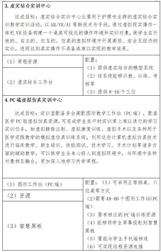
根据教育部《职业教育示范性虚拟仿真实训基地建设指南》的要求,涵盖了沉浸式3D立体虚拟实训中心、虚实结合实训中心、PC端虚拟仿真实训中心以及数智产教研创发展中心。资源主要是根据护理专业群中护理、助产、婴幼儿托育服务与管理、老年保健与管理专业、现代家政服务与管理相关的实训内容进行配套。
1.构建理虚实融合新基建,打造区域特色示范性虚拟仿真实训中心
建设“沉浸式3D立体虚拟实训中心、虚实结合实训中心、PC端虚拟仿真实训中心以及数智产教学研发展中心”四大板块,遵循“以实带虚、以虚助实、虚实结合”原则,建设以虚拟仿真技术为主的理虚实综合实训基地,提供全新的功能特性与多样化的应用情境,构建专业虚拟仿真教育教学环境,延展实训教学时空、丰富实训教学体系,建设区域特色示范性虚拟仿真实训中心,提升学校区域内的知名度、影响力和综合竞争实力,发挥护理高水平专业群示范引领作用。
2.完善专业虚拟仿真教学体系,服务支撑护理专业群高技能人才培养
发挥VR/AR/MR、人工智能等新一代信息技术优势,基于护理专业群基础,实现信息技术和实训设施深度融合, 找准实训教学中的痛点、难点,优化实训教学课程体系,以实带虚、以虚助实、虚实结合,同步实现资源 “云”化,持续加强实验实训教学优质虚实资源建设与应用;进行模块化教学改革,依托数智化教学支持系统,通过视频直播、视频录像管理及直播互动等环节,开展远程实践教学和专业见习,实现教学与临床的无缝对接。
3.打造产教学研融合一体化基地,服务区域生命健康产业发展需求
依托护理虚拟仿真实践基地助推双师培训基地建设,培养师资队伍信息化资源研发能力,开展生命健康教育类师资虚拟仿真教育教学能力培训。创新政校行企共建共享机制,构建技术研发与教学改革互融互促的教学创新团队,打造专业理实体系完备的信息化应用环境,建设与时俱进的虚拟实训基地持续运营机制,面向职业院校、企业、社会等群体,提供“技能培训、职业体验、职后培训、公益服务”等多样化、个性化服务,实现虚拟仿真实训资源的持续应用,服务区域生命健康产业发展需求。
三、建设规划


四、参考软件资源(可根据下表参考资源设计调整)


五、征集对象
1.具有独立企业法人资格,持有行政主管部门核发的有效期内的营业执照;
2.近三年在经营活动中没有重大违法记录书面声明;
3.设计单位须具备相关虚拟仿真项目建设经验和资源开发能力;近三年(2021年5月以来)开展过虚拟仿真实训建设经历不少于两项,总金额不低于300万(以合同为准)。
4.方案提交单位不得被列入失信被执行人、重大税收违法案件当事人名单、招标采购严重违法失信行为记录名单;
5.项目不接受以联合体形式参加应征。
六、方案征集要求与提交时间
1.本项目组织统一踏勘现场,一家单位最多2人参加;
时间:2024年5月9日上午9:00---11:30;
地点:滁州城市职业学院B3-119,
联系人:李老师,联系方式:0550-3566158;13739201500。
2.征集方案提交时间:2024年5月16日--5月17日,逾期不予接受,提交方案即视为参与报名。
地点:滁州城市职业学院图文中心7楼实验实训中心(709室),邮寄地址:安徽省滁州市南谯区醉翁西路101号滁州城市职业学院,邮编239000。邮箱:913135254@qq.com
联系人:朱老师,联系方式:0550-3566107;13855063919。
3.方案征集具体要求:
(1)本次征集的设计方案需包含项目建设周期、项目建设的必要性、项目建设的主要内容、项目建设估算表等。
(2)课程资源和软件资源(含标准和定制)需与学校已建成的虚拟仿真实训教学管理与资源共享平台进行对接。
(3)纸质材料一式七份,统一用A4纸打印,不得写单位名称,不得做任何记号,否则将按作废处理;上交与纸质材料相同内容的电子文档一份。纸质材料装订成册后与电子文档一并提交。
(4)征集的设计方案装袋密封(袋子封面无需报名单位盖章)。
七、方案评审:
1.由学校组织专家组成评选委员会对征集的设计方案进行评审。
2.征集人有权根据专家评审意见并结合所有方案优点进行修改、调整,征集人不需作任何回应。
注:各参与征集的应征单位默认对本评审规则无异议,不得因为规则进行质疑。
八、有关声明:
1.本次公开征集为无偿活动,各投送人自行承担相关费用;
2.应征单位必须是设计方案的原创单位,并保证提交的设计方案不会侵犯任何其他人的知识产权。若发生由此造成的任何纠纷,一切法律责任由应征单位承担。